【深圳雅思备考必看!这三家机构让我从5.5逆袭7.5!】
姐妹们!在深圳备考雅思的宝子们看过来!作为亲身试过N家机构的“雅思狂魔”,今天必须安利这三家让我从“5.5菜鸟”到“7.5大神”的神仙机构! 每一家都是我亲测的宝藏,快收好这份避坑指南!
深圳环球雅思
南山区科技园中科大厦
27年资深老牌!从入门到冲刺全程护航,POTA体系超贴心~ 中外教混编班性价比拉满,商务/留学党闭眼入! 小班教学互动超多,再也不用担心“哑巴英语”啦~ 偷偷说,这里的老师超会带节奏,课堂笑声不断!
深圳新航道雅思
福田区车公庙泰然工贸园
封闭式备考天堂!严格管理+舒适环境,沉浸式学习效率翻倍!8+资深导师领衔,实时跟进最新考试趋势,技巧干货满满! 从入门班到强化班,一站式搞定目标分数~ 学累了还能在露台喝咖啡,劳逸结合超贴心!
深圳新东方教育雅思组合
罗湖区人民南路国贸大厦
个性化定制王者!一对一辅导精准定位弱点,专属导师全程陪伴~海量备考资源+在线平台,随时随地想学就学! 成功案例超多,无数学子圆梦名校,实力见证!
避坑指南:
小班>大班!互动体验差超多,别当“透明人”啦!
报暗号享9折!冲鸭~

深圳新东方雅思/托福全年课表全攻略
深圳留学圈的同学们注意啦!新东方国际教育2025全年课程火热开班中!
【雅思全阶段课程】
雅思预备班:目标4.0分
直通车初/中/高级:目标5.5-7.5分
基础/强化/冲刺精品班
【托福全能课程体系】
预备班:60-65分
强化/冲刺班:75-95分
学霸班:100-105分
单项突破班:阅读/听力/口语/写作
GRE/GMAT全程班
课程亮点:
小班教学:每班6-12人,关注每个学生进度
多校区覆盖:福田、南山、罗湖、龙岗、龙华、宝安都有授课点
全年滚动开班:灵活安排时间
适合人群:准备出国留学、考研保研、求职提升的同学们~
无论你是高中生、大学生还是职场人,都能找到适合的课程路径!
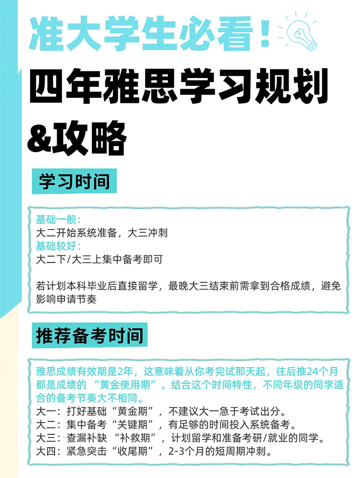
准大学生必看!!雅思备考攻略&规划
雅思备考绝不是一蹴而就的过程,尤其是大一大二的同学,有着时间优势。
今天就给大家分享一份4年雅思通关路线图,让你赢在起跑线上!
大一阶段:悄然起步,打好基础
每天听BBC英语或播客(哪怕15分钟也行)
阅读英文期刊和杂志(选择你感兴趣的领域)
开始词汇背诵和语法学习(不要死记硬背,要在语境中学)
大二阶段:针对性学习,突破瓶颈
备考时间规划:
- 如果基础较弱(四级未过),目标6.5分以上,需要至少3个月集中备考 - 如果基础较好(四级550分以上),备考时间可缩短至2-3个月
大三阶段:冲刺目标,拿下高分
-备考路径:打好词汇语法基础 → 单科突破练习 → 全科模拟练习
大四阶段:申请留学,迈向国际
-到了大四,雅思应该已经达到目标分数了!这个时候重点是准备申请材料。
大学四年很快,每一个阶段对应的学习目标分享给大家,希望各位学子在大学有一个良好的学习规划







深圳雅思周末班
#别人放假我学习
课程亮点
1、资深教师授课
2、听说读写专项突破
3、定制教材作业精批
4、雅思定期专项教研
5、互动式教学
深圳新东方雅思校区
福田校区
罗湖校区
南山大冲校区
南山塘朗校区
南山蛇口校区
南山田厦校区
宝安校区
龙岗校区
想要了解雅思/托福课程,可以直接下面电话咨询问我
在线咨询
咨询电话:400-8868-195
- 还没有人评论,欢迎说说您的想法!